Νέο GSX-150R για το 2018 ετοιμάζει η Suzuki
Νέα σχέδια της Suzuki διέρρευσαν, για ένα νέο GSX-150R γυμνό κατά πάσα πιθανότατα για το 2018.
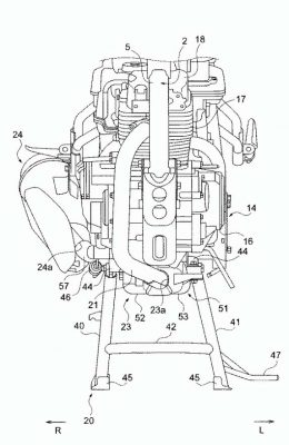
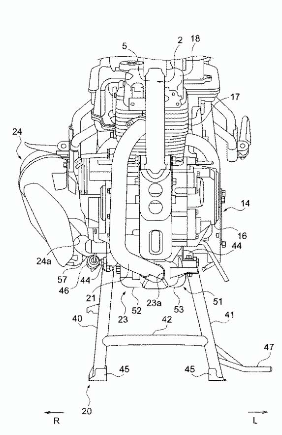
Η Suzuki στην Ινδονησία έχει καταθέσει νέα σχέδια για δίπλωμα ευρεσιτεχνίας, για ένα νέο επερχόμενο GSX-150R, που δείχνει να θέλει να μοιάσει περισσότερο σαν το μεγάλο γυμνό, το GSX-1000S.
Τα νέα σχέδια που πατένταρε η Suzuki, δείχνουν ότι η εξάτμιση στο νέο μοντέλο θα βγαίνει χαμηλά στην δεξιά πλευρά του, αλλά θα είναι αρκετά ογκώδες.
Τα σχέδια δείχνουν την εξάτμιση να περνά κάτω από τον κινητήρα, όπου θα είναι και ο καταλύτης.
Παρόλο που τα σχέδια δεν δείχνουν κάτι πρωτοποριακό δείχνουν πως το GSX-150R θα μοιάζει πολύ με το μεγαλύτερο αδελφό του, ενώ τα σχέδια δείχνουν πως θα έχει περισσότερη δύναμη από το παλιότερο μοντέλο της, κυρίως λόγω των αλλαγών στην εξάτμιση.














