Honda Supercharged big naked V, έρχεται μεγάλο γυμνό με V κινητήρα τούρμπο?
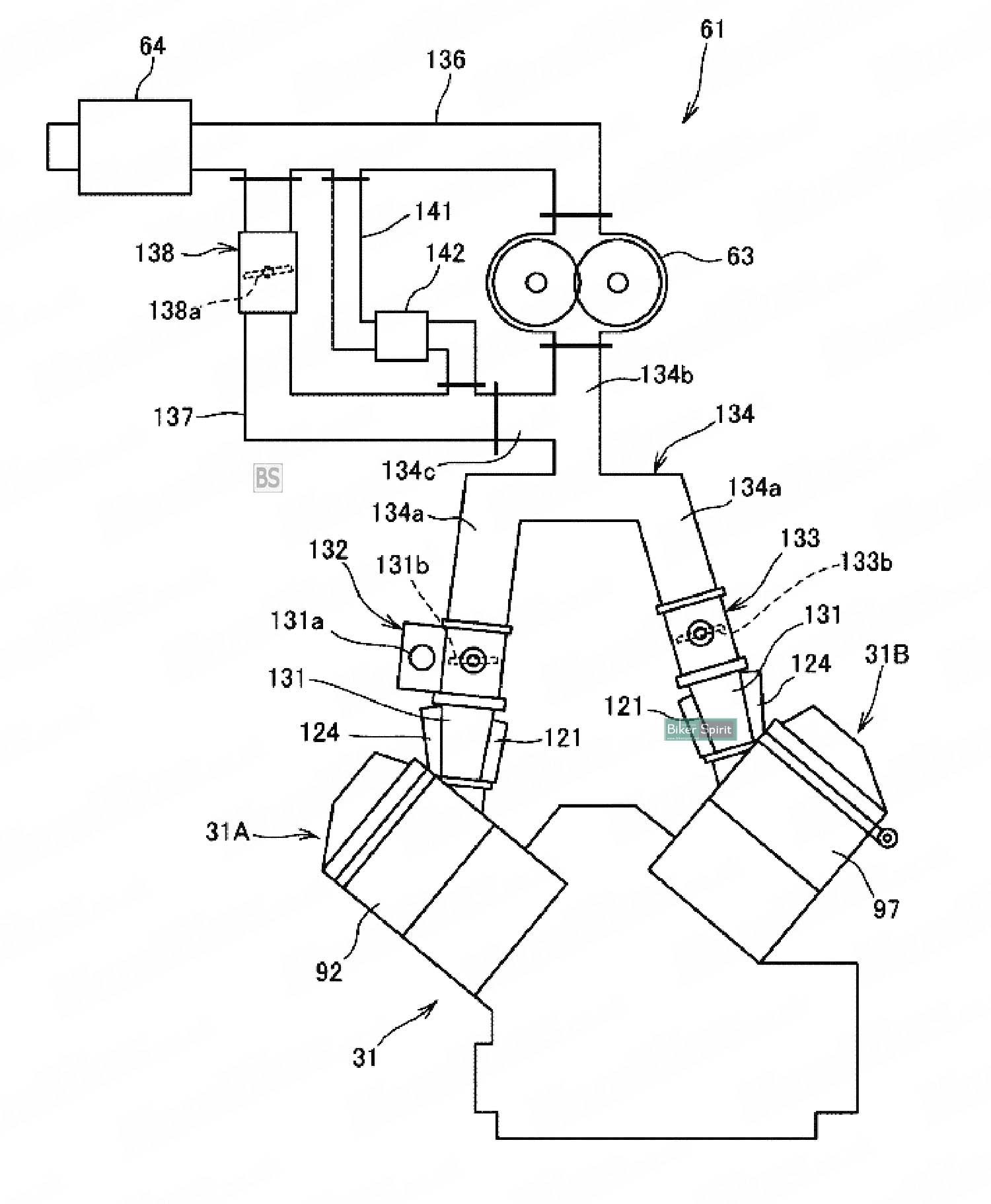
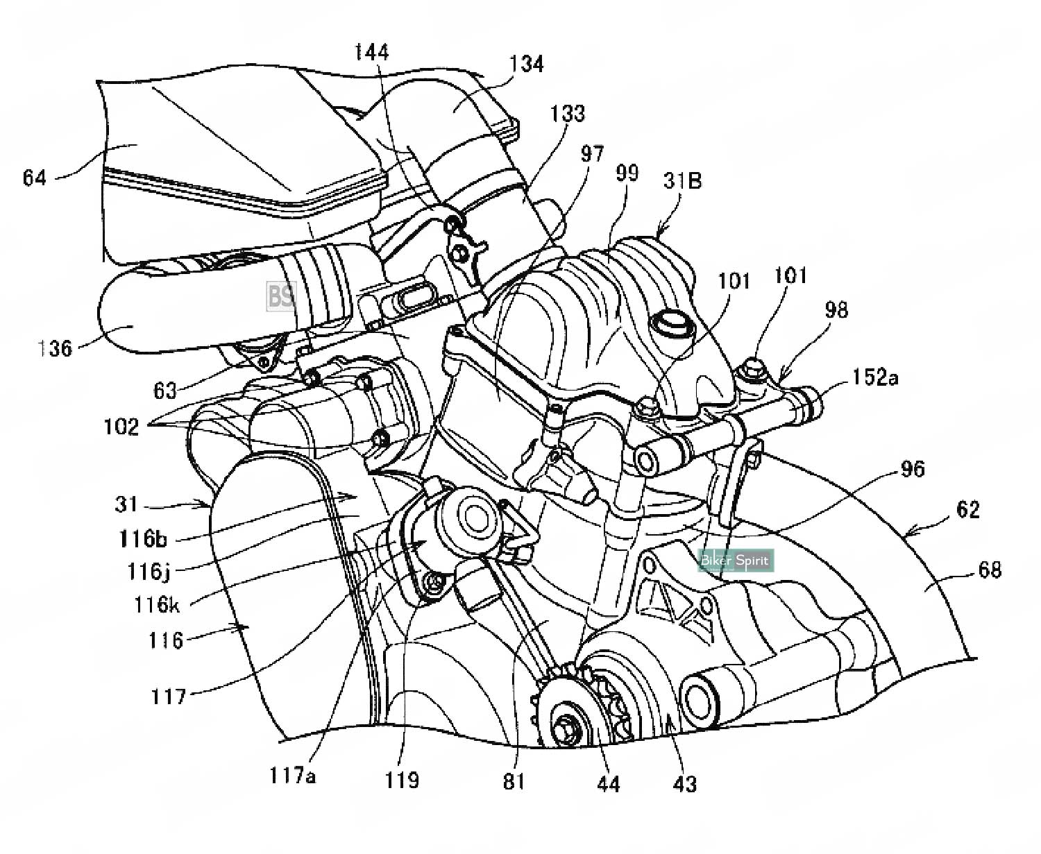
Σε αυτά τα σχέδια που παρουσιαστήκαν από το περιοδικό morebikes βλέπουμε με μια πρώτη ματιά ένα αρκετά μεγάλο γυμνό V-twin SUPERCHARGED της Honda.
Μια μοτοσυκλέτα στα σχέδια που το ιαπωνικό εργοστάσιο έχει κρατήσει καλά μακριά από την δημοσιότητα.
Ενώ τώρα έχουμε το νέο CB1000R, ένα μεγάλο γυμνό που το μοτέρ του προέρχεται από το τωρινό Superbike Fireblade, εδώ σε αυτά τα σχέδια που έχουν κατατεθεί φαίνονται πολύ πιο πιθανό να είναι ένα εντελώς νέο μοντέλο, που δεν θα έχει καμία σχέση με τα προηγούμενα με οποιονδήποτε τρόπο.
Τα πράγματα που πρέπει να παρατηρήσετε είναι ότι έχει ένα πλαίσιο τύπου χωροδικτύωμα με το υποπλαίσιο βιδωμένο απευθείας στο πίσω μέρος του κινητήρα. Το ψαλίδι είναι συμβατικό διπλής όψης, το τεράστιο φίλτρο στην αριστερή πλευρά του μοτέρ αναρροφά τον αέρα και στη συνέχεια επεξεργάζεται με τον υπερτροφοδότη που τοποθετείται ανάμεσα στην εμπρόσθια και την πίσω βάση των κυλίνδρων στην μηχανή.
Λέτε αυτό να είναι το νέο Hornet; Φαίνεται ότι η Honda προχωράει επιθετικά για την μεγάλη αγορά των μεγάλων γυμνών με ένα V κινητήρα και με ένα τεράστιο υπερσυμπιεστή στη μέση.
Θα περιμένουμε για νεότερα σχετικά με τα σχέδια της Honda, μείνετε συντονισμένοι!














